EVlink App

Electric vehicle research and charging hub

Overview

Navigating the world of electric vehicles can be overwhelming for newcomers. I set out to transform the EV research and charging experience into a seamless and intuitive journey.


Parameters

Timeline:

  • November 2024 - March 2025

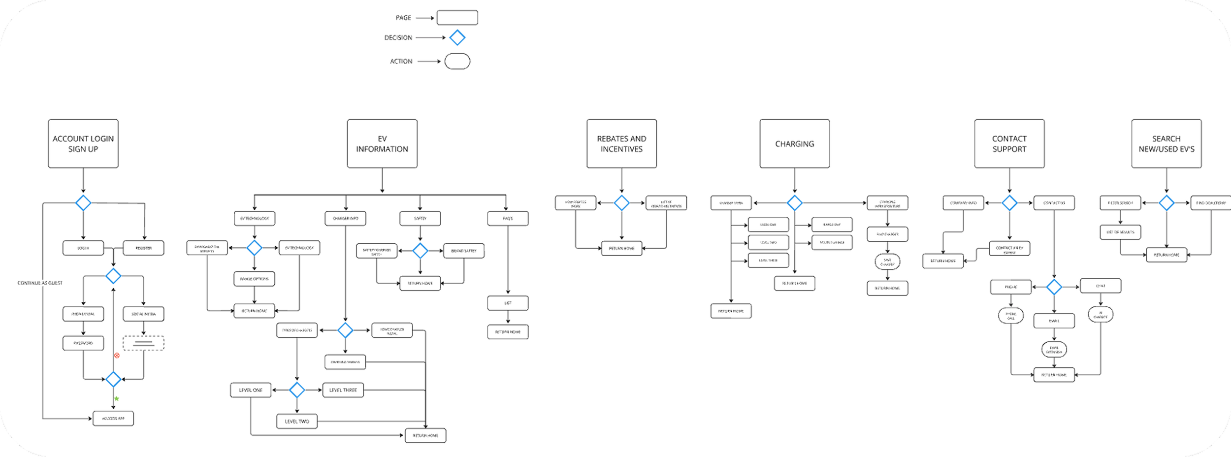
Site Map

My Role

  • Solo UI/UX Designer

  • Solo UX Researcher

  • Solo Product Designer

Deliverables

The Problem

Transitioning to an electric vehicle and understanding the EV landscape can be challenging.

Competitive Analysis

Primary Research

  • Secondary Research

  • Screener Survey

  • One-on-one Interviews

  • Empathy Mapping

  • Personas

  • User Stories

  • Heuristic Analysis

  • User Flows & Site Map

  • Low Fidelity Wireframes

  • High Fidelity Wireframes

  • Prototype

  • Usability Testing

Navigating the world of electric vehicles can be overwhelming for newcomers. I set out to transform the EV research and charging experience into a seamless and intuitive journey.


The Solution

Learning about EV’s and how they work

  • Learning and understanding EV technology 

  • Understanding safety features

  • Benefits of switching to EV

Understanding the incentives process 

  • How EV incentives work

  • Available incentives and how to qualify


Research

You can qualify for up to $10,000-$15,000 in ev incentives when buying a new or used electric vehicle.

Starting with secondary research, I gathered information from websites and articles which target similar issues regarding the ev industry. I wanted to figure out what motivates people to switch from gas to electric vehicles. 


“One of the best-known incentives comes from the federal government, which offers qualifying drivers up to $7,500 off the MSRP of eligible vehicles.”

While I wanted to focus on the motivations to switch to an electric vehicle, I wanted to find solutions related to electric vehicle research as a whole. I was surprised to find that virtually no options were available in the app store when it comes to learning about electric vehicles. I realized that providing an introduction to people who are new to the electric vehicle landscape was my solution.

Interviewees were more likely to consider switching to an EV if they had a better understanding of EV technology and infrastructure.

When it came time for user interviews I sent out a screener survey and selected 4 participants who had little to no knowledge on electric vehicles. I wanted to gain a better understanding on several components including barriers to entry, difficulties in the researching process, and overall concerns with switching from a gas to an electric vehicle.

Thematic Analysis

After conducting interviews I copied ideas onto posits and organized them into groups and themes. This helped me to gain a better understanding of what users would want. I then logged that information into the tables below.

The Main Insight:

Interviewees felt overwhelmed with learning new systems and expressed concerns over existing charging infrastructure.

Interview Themes

Theme 1: Charging

  • Users want to learn how to find and access existing charging infrastructure

  • How charging works and how often it is needed

  • Requirements to charge and different types of chargers

Theme 2: Technology

  • Users expressed concerns over learning new systems  

  • Users want to understand maintenance and usage practices

  • What are the benefits of driving an electric vehicle 

Theme 3: Savings

  • Users want to learn what ev incentives are and how they work

  • How much charging costs and best practices 

  • Overall savings on electric versus gas


Persona

I developed a persona in order to gain an understanding of the needs goals, behaviors, and pain points of the targeted users.

User Flow

After many iterations and two rounds of usability testing, below are some of the key aspects of the design.

Understanding EV charging and locating chargers easily

  • Differentiating between different charging types

  • Planning a route between chargers

  • Finding a charger in ones area

To gain a better understanding of how an app might function I created a user flow and site map.

Setbacks and Iteration

Ambitious goals and refining the solution

After extensive research and planning, I realized my goals were highly ambitious. As a solo researcher and designer, I prioritized solutions that best serve EV newcomers. I chose to focus on  information and accessibility, pausing efforts on enhancing the purchasing process.

Design System

High-Fidelity Designs

Usability Testing

I conducted two separate rounds of usability testing with eight individuals total. During testing and receiving feedback I made countless iterations. Here are three key changes I made.

1. Lack of a back button

  • During the first round of testing users has to navigate back to the charging home via another page in the navigation bar.

  • The lack of a back button caused several unneeded steps for the user.

Solution - Addition of a back button

2. Refinement of bottom navigation

Final Designs

  • I was unhappy with the design of the bottom navigation bar and started from scratch

  • Confusion as to what each icon represents

  • Too many colors clashing

Solution - Addition of names under the icons as well as resizing and coloring the components.

3. Removal of drop down charger list and addition of start/end point

  • The drop down is one extra step in an already long process

  • No ability to start and end a route between chargers

Solution - Removal of drop down and visibility of charging options from the start. Addition of start and end points to refine the route planning process.

Key Takeaways

  • Challenge with Sticking to Original Concepts: Recognized a tendency to hesitate when deviating from initial ideas—aim to be more open to change in the future.

  • Need for Better Timeline Management: Spent extensive time on research, which limited time for design exploration.

  • Emphasis on Iteration: Learned the importance of continuous iteration and the value of exploring new design directions.

Previous
Previous

Riffle Media App

Next
Next

Savr Recipes App